How to achieve calm, clarity, and control in a world of endless demands.
Do you ever end the day thinking, “I was busy all day, but got nothing important done?” You have a dozen tabs open in your browser and a dozen more in your brain. You lie awake at night remembering you need to email a colleague, buy a birthday gift, and schedule a dentist appointment. If this sounds familiar, you’re not alone. In our always-on world, feeling overwhelmed has become the new normal.
But what if you could navigate your life with the calm, focused grace of a martial artist? What if your mind was clear, present, and ready for whatever comes your way? This state of relaxed control is what productivity expert David Allen calls having a “mind like water,” and his groundbreaking methodology, Getting Things Done (GTD), is the path to achieving it.
GTD isn’t just another time management hack; it’s a complete system for managing your life’s workflow. It’s designed to get all of those commitments, ideas, and tasks out of your head and into a trusted system you can rely on. The result? Less stress, more clarity, and the freedom to focus completely on the task at hand.
Ready to trade chaos for control? Let’s dive in.
The Philosophy: Achieving a “Mind Like Water”
Imagine throwing a pebble into a calm pond. The water responds perfectly—it ripples, then returns to stillness. It doesn’t overreact or underreact. David Allen uses this metaphor to describe the ultimate state of productivity. A “mind like water” is one that is clear, calm, and ready to respond appropriately to whatever enters its field of awareness.
Your brain is brilliant at having ideas, but it’s terrible at remembering them. When you try to use your mind as a storage unit for to-dos, appointments, and reminders, you create “open loops”—unfinished commitments that drain your mental energy and create a constant, low-grade hum of anxiety.
GTD works by systematically closing these open loops. By capturing everything that has your attention and organizing it externally, you free your mind to do what it does best: think, create, and be fully present.
The Five Stages of Mastering Your Workflow
GTD is built on five core habits that, when practiced together, create a seamless system for managing your life.
1. Capture: Get It All Out of Your Head
What it means: The first step is to collect everything that has your attention. Every idea, task, reminder, worry—big or small, personal or professional—needs to be captured in an external tool, not kept in your head.
Why it matters: Your mind can’t relax if it’s constantly trying to remember things. By writing everything down, you signal to your brain that it can let go. This immediately reduces mental clutter and creates a sense of relief.
How to do it:
- Choose your tools: Use a physical notebook, a digital notes app (like Evernote or Notion), or a simple voice memo app on your phone. The tool doesn’t matter as much as the habit.
- Be ruthless: Don’t filter or judge. Just capture. “Fix leaky faucet,” “learn Spanish,” “research vacation spots,” “buy milk”—if it’s on your mind, write it down.
- Keep it minimal: Have as few capture tools as possible. An inbox at work, one at home, and a portable notebook are often all you need.
Takeaway: Your mind is for having ideas, not holding them. Capture everything.
2. Clarify: Process What You’ve Captured
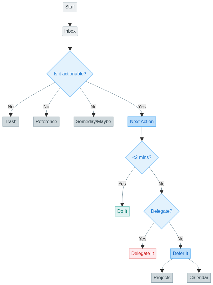
What it means: Now that you’ve emptied your head, you need to process what you’ve collected. You’ll go through each item in your inbox and ask a simple question: Is it actionable?
Why it matters: This is where you transform vague ideas into concrete next steps. An inbox full of unprocessed notes is just as stressful as a cluttered mind. Clarifying brings order to the chaos.
How to do it:

- If it’s not actionable: You have three choices. Trash it if you don’t need it. File it as reference material. Or put it on a Someday/Maybe list if it’s an idea you might want to pursue later.
- If it’s actionable: Ask yourself, “What’s the very next physical action I can take?”
- If it takes less than two minutes, do it immediately.
- If it’s not your responsibility, delegate it to the right person.
- If it’s yours and takes more than two minutes, defer it.
Takeaway: Clarity turns mental clutter into concrete steps, and clarity is the foundation of productivity.
3. Organize: Put Everything in Its Right Place
What it means: Once you’ve clarified an item, you need to put it where it belongs. GTD uses a system of lists to keep your commitments neatly organized.
Why it matters: A well-organized system is a trusted system. When you know exactly where to find what you need, you can stop worrying that something will fall through the cracks.

How to do it:
- Projects List: Anything that requires more than one action step is a “project.” Examples: “Plan birthday party,” “Launch new website,” “Organize garage.” This list is simply a tracker of your larger commitments.
- Next Actions Lists: This is where you put your single, deferred actions. You can categorize these by context, like @Computer, @Home, @Errands, or @Calls.
- Waiting For List: When you delegate a task, track it here so you remember to follow up.
- Calendar: The calendar is sacred ground. It’s only for things that have to happen on a specific day or at a specific time (appointments, deadlines). It is not a to-do list.
Takeaway: When everything has a place, your mind can relax because it knows nothing is being forgotten.
4. Reflect: Keep Your System Current
What it means: A system is only useful if it’s up-to-date. The Weekly Review is the cornerstone of GTD. Once a week, set aside time to review all your lists, clear your inboxes, and get current with your system.
Why it matters: The Weekly Review is what makes the system trustworthy. It’s your chance to zoom out, look at the big picture, and ensure your daily actions align with your long-term goals. Skipping it is like trying to navigate with an old map.
How to do it:
- Schedule a recurring time in your calendar.
- Get clear: Collect all loose papers and process your inboxes to zero.
- Get current: Review your Next Actions, Calendar, Waiting For, and Project lists.
- Get creative: Look at your Someday/Maybe list. Is there anything you want to activate?
Takeaway: Reflection turns your GTD system from a list of tasks into a life compass.
5. Engage: Make Trusted Choices
What it means: This is where you take action—calmly and decisively—using the clarity you’ve built. With a clear head and a trusted system, you can now make confident, intuitive decisions about what to do at any given moment.
Why it matters: True productivity isn’t about being busy; it’s about being appropriately engaged. GTD gives you the freedom to work on a high-priority project, handle an interruption, or simply relax, all without guilt or worry.
How to do it: When deciding what to do, you can use three criteria:
- Context: Where are you and what tools do you have? (Check your @Context lists).
- Time Available: How much time do you have before your next commitment?
- Energy Available: Do you have the mental energy for a high-focus task, or would a simple one be better?
Takeaway: The goal of GTD is not to manage lists, but to engage meaningfully with your life with peace of mind.
How to Start Implementing GTD Today
- Do a “Mindsweep”: Grab a pen and paper and spend 30-60 minutes writing down everything on your mind. Don’t stop until your head feels empty.
- Process Your Notes: Go through your mindsweep list, item by item, and decide the very next action for each one. If it takes less than two minutes, do it now.
- Set Up Your Lists: Create a Projects list, a Someday/Maybe list, and a few context-based Next Actions lists (e.g., @Home, @Computer).
- Schedule Your First Weekly Review: Put it on your calendar for this coming Friday. Treat it as an unbreakable appointment with yourself.
The Journey to Clarity and Control
Getting Things Done is not a one-time fix; it’s a lifelong practice. It takes time to build the habits, but the payoff is immense. Every item you capture, every action you clarify, and every Weekly Review you complete brings you one step closer to that elusive state of “mind like water.”
So take a deep breath, grab a notebook, and begin. The path to stress-free productivity starts with your first capture.


Leave a Reply